大家应该都听说了,中美航班增到100班,机场里真是越来越热闹啦!
不过,最近有不少小伙伴发现,回国入境检查越来越严格了,尤其这阵子过年期间回国人数猛增,回国热门落地点——上海浦东机场在网络上遭到了不少“吐槽”:入境检查真的太!严!了。
无论从哪里飞回国,都逃不过检查。
而且听说像从奢侈品众多的英、法,以及代购重地日、韩带回来的行李,更是查得严上加严!
更可怕的是,不管多早多晚,就算是凌晨也会被查。
据一位网友透露,他过关时让所有人全部开箱排队等待过机审查,一个航班查了100多个人,从天光大亮一直折腾到半夜一两点……甚至连中转也会被查
不少网友还讲述了不幸被罚的经历。
不过,最最心塞的,无疑是开开心心下机,却发现行李被上了“大黄锁”…
01
安检引进“黑科技”, 下机喜提“大黄锁”
所谓“大黄锁”,就是一种最新的海关监管装置。所有托运行李都要通过“先期机检”进行检查:
行李进入海关前,都要被X光安检机扫描,再由AI识别软件判断哪些行李存在问题。所有疑似有问题的行李都会被加上“大黄锁”。

与“大黄锁”配套使用的还有一个黄色封条,上面写着:您的行李已被海关监管,请主动向海关申报并接受检查,擅自打开或损毁海关封志将负责任!
如果没有异常,通关时间会从40分钟缩短到15分钟,方便许多;
可一旦不幸被上了锁,就很麻烦了:
这个锁自己是无法打开的,必须找海关接受检查,通过后才能开锁走人。
而且“大黄锁”还附带定位功能,一旦行李离开指定区域,就会发出警告。
目前,北京大兴、上海虹桥、上海浦东、大连、成都、天津等多地,都已经实行了这种新模式。
02
海外回国, 携带行李需注意…
海外华人回国,难免要带些伴手礼送给亲朋好友。
但能带什么、能带多少都是有规定的,一旦违规就会被罚,严重的还有触法的可能!
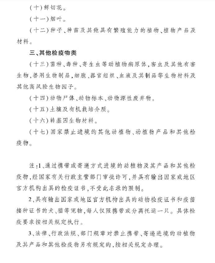
新版《中华人民共和国禁止携带、邮寄进境的动植物及其产品和其他检疫物名录》规定,以下物品不能入境:

其中尤其需要注意的是,华人很喜欢的西洋参、花旗参、海产等特产,也是不允许携带入境的。
早在2020年,中国海关就曾声明,禁止通过任何形式携带野生海参和北美花旗参入境中国。
安全起见,大家在入境时还是不要携带这类物品,不要抱有侥幸心理。
除此之外,在入境时,购买、携带的个人自用品,应以自用、合理数量为限。
只要海关检查出携带超过5000元人民币免税限额物品的行李,都需要补缴税金。
大牌箱包、服装、香水、化妆品,包括保健品,如果携带数量太多,都有被锁的风险。建议大家提前申报!
最后还要注意,携带大额现金出入境时也需要申报哦~
总之,入境规定条条框框,都是为了个人和国家安全着想。
大家在过关前一定要仔细了解入境规定,不该带的千万别带,该申报的如实申报,避免不必要的麻烦!
|
a
拿个铁盒子屏蔽大黄锁可行不
- [40] (2024-03-12 19:32:08)
|
|
a
可能怕中国人偷美国科技入中国
- [49] (2024-03-12 20:01:27)
|
|
b
你脑子短路了?偷科技的都是坐上宾了。明显是怕把真相带回来
- [46] (2024-03-12 20:50:40)
|
|
b
美国出关都不查不怕你带走,而中国入关要查,防止你偷偷带入高科技进来?
- [35] (2024-03-12 22:30:21)
|
|
c
这里的网友太可爱了,哈哈哈
- [39] (2024-03-13 01:14:32)
|
|
a
海关没奖金发了
- [41] (2024-03-12 22:58:23)
|
|
a
check check very good
- [34] (2024-03-13 11:49:03)
|