华人朋友请注意,中国出台重磅新规!
为完善反洗钱监管机制,进一步提升中国洗钱和恐怖融资风险防范能力,中国人民银行、中国银行保险监督管理委员会、中国证券监督管理委员会联合印发《金融机构客户尽职调查和客户身份资料及交易记录保存管理办法》(以下简称《办法》),自2022年3月1日起施行。

核心内容冲上热搜
消息一经发布,《办法》中的核心内容就已经冲上热搜!

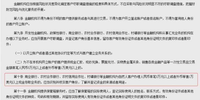
其中第十条提到,商业银行、农村合作银行、农村信用合作社、村镇银行等金融机构为自然人客户办理人民币单笔5万元以上或者外币等值1万美元以上现金存取业务的,应当识别并核实客户身份,了解并登记资金的来源或者用途。
可以看到,这一条有三个重点,分别是: 1、审核客户身份;2、了解并登记资金来源;3、了解并登记资金用途。也就是说,以后在银行存取款超过5万人民币,银行就会进一步核查办理人的真实身份,可能会需要进行一个身份登记。此外,银行还将审查这笔存款或者是取款的来源是否正当、合法。包括工资奖金、年终奖、绩效等合法收入,以及合理理财收益、自由职业收益或者是养老金、公积金等等,都属于合法来源,虽然会受到审查,但是即使超过5万也不会受到影响,只要在存取款时如实填写信息即可,无非是办理程序上可能会比之前要复杂一些。

如此说来,银行收紧了对超过5万及以上存取款的审查制度。为什么这样做呢?其实主要是针对那些想要洗黑钱、诈骗、贪污赌博等等一系列不法分子的违法犯罪行为,监管系统会有多种多样的方法,让这些不法分子无处藏身。此外,从3月1日起,取款现金五万以上,银行也会核实了解办理人的这笔钱的用途,这其实也是遵循大额现金管理的有关规定,目前国内很多银行,都早已要求取款五万元或以上现金,需要提前进行预约登记。只要办理人的资金用途正当且进行了如实说明,例如买车买房、或者出国旅游,那么按规定登记即可完成业务办理,不会存在任何困难。但明显可以使用转账、刷卡,也没有任何困难,但是你却坚持要多次大额取现金、而且用途明显说不清、或者明显存疑的话,那么就势必会引起监管部门的注意。
阻止地下钱庄洗钱活动讲真,这一次的政策调整,就是为了完善反洗钱监管机制,进一步提升国内洗钱和恐怖融资风险防范能力。如今,中国各地的消费者都早已习惯使用微信、支付宝等电子支付的手段了。但有资料显示大额现金的交易量并没有因此而减少,反而还呈持续增长的状态,主要集中在某些特定领域和特定人群中,流通率并不大。因此,此次央行明确指出要加强管理大额现金的主要目的就只有一个:防范大额现金可能会带来的贪污腐败,以及阻止地下钱庄的洗钱活动!
地下钱庄在海外有多种多样的表现形态,与海外华人息息相关的就是从事社区华人的汇款、收款业务。比如,一些涉嫌贪污、受贿、逃税等的人士,自然不能用银行转账来转移自己的资产。此前,加拿大警方层公开表示,加拿大涉及洗钱的金额不下几十亿,常见的洗钱的方式有以下几种:存钱:把赃款分成小份,分批存入银行,每份通常低于1万元。多渠道入账:买卖投资产品,或者从多个账户转账过来,伪装成购物和支付各种服务费用。投资:购买地产、高档物品、风险投资买通银行:买通银行职员参与洗钱,这种方式呈增长趋势。
通过货币服务和兑换机构:将现金交给这些机构,外币兑换后再汇出境外。还有购买本票、旅行支票等。使用现金购物:现金购买车辆、珠宝、游艇、高档电器。利用信用卡:一直多付信用卡账单,往账上存钱,使自己的信用余额很高,用于购买高额物品,或者兑成信用卡支票购物。开设高现金流的商业掩护:开设餐馆、酒吧、夜店、货币兑换等高现金流的商店,把赃款混进每天的营业额中。贷款洗钱:犯罪分子给同伙提供一笔大额资金,然后双方签订一个虚假的贷款协议,随后定期按照协议还款,进入流通渠道。赌场:拿现金到赌场兑换筹码,最后换取支票入账。
私人换汇涉及违法与此同时,本次《办法》的出台,也说明中国国家外汇管理局已经在大力加强外汇市场监管,严厉打击非法买卖外汇行为。或许仍然有人不知道,“私人换汇”也会涉及违法行为!众所周知,私下现金换汇是洗钱的重灾区。换汇者无法确认现金出处,如果其来源是毒品交易或抢劫等犯罪行为,那么一旦被查实,换汇者也可能受到牵连,即使并不知情。而对于很多海外华人来说,不管是留学,工作还是生活,换汇都是家常便饭的一件事。大家都知道,除了银行和正规换汇公司,“私人换汇”也是很多人的选择,一来图方便,二来汇率相对较实惠,但这样做其实很容易被定义为“变相买卖外汇”。也就是说,如果你不经过银行正规渠道用1万人民币换等值加币,然后通过支付宝、微信、银行卡转账的等办法将人民币汇入他人收款账户,他人直接给你等值加币。那么你们本质上就正在进行“变相买卖外汇”,一个不小心就面临牢狱之灾。